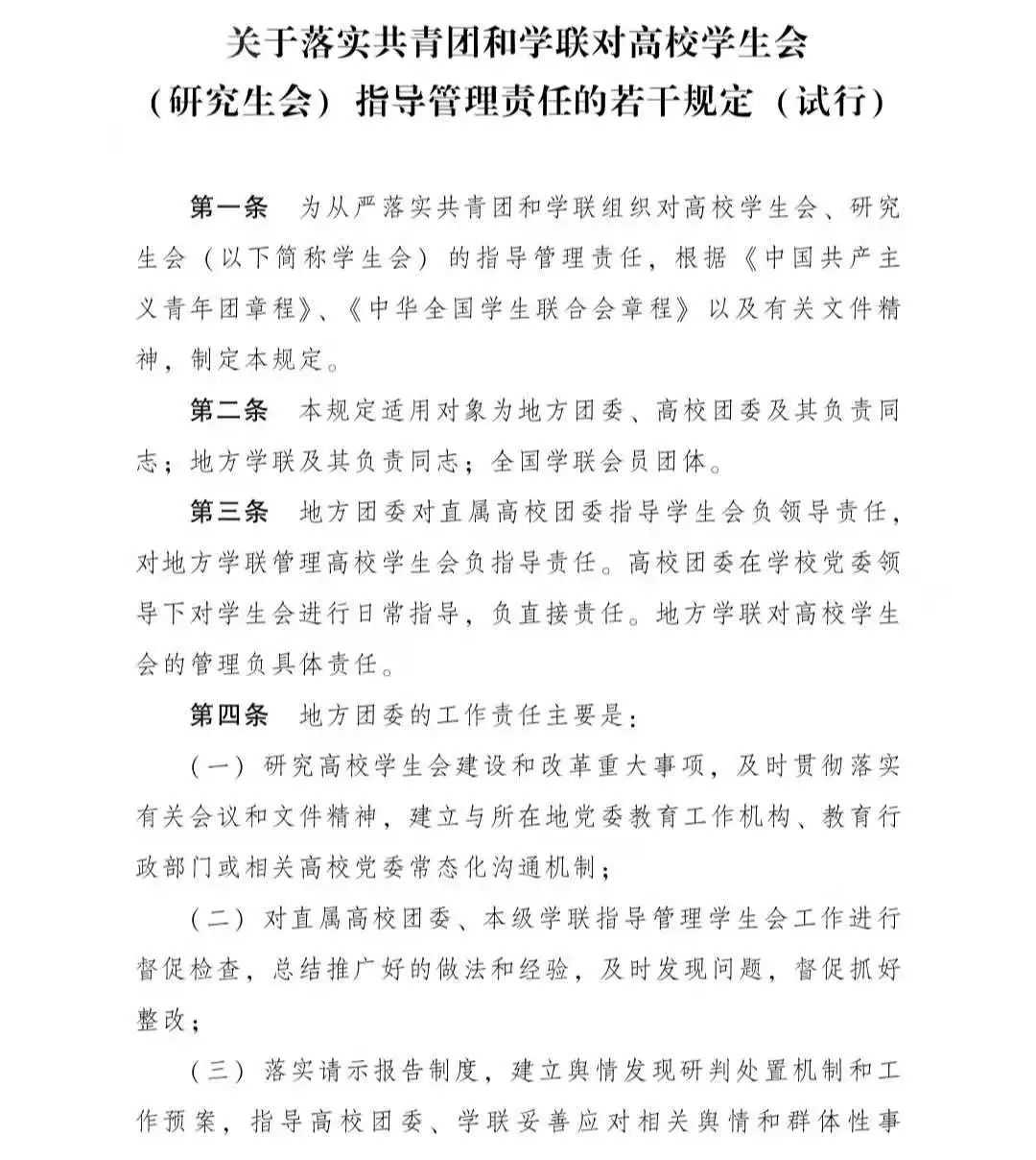
为进一步学习贯彻全国学联二十七大会议精神和习近平总书记贺信内容,加强PP电子游戏官网学生会及志愿者服务队成员们的作风建设,凝聚PP电子游戏官网学生会工作人员的中坚力量。2020年12月10日,PP电子游戏官网学生会及志愿者服务队于学院楼会议室就共青团中央和全国学联印发《关于落实共青团和学联对高校学生会(研究生会)指导管理责任的若干规定(试行)》、《关于学联学生会工作人员改进作风服务同学的若干规定》的通知进行了深刻学习。本次活动由PP电子游戏官网学生会主席团成员敖楠、郝志诚,乌兰图雅主持,PP电子游戏官网全体学生会及志愿者服务队成员参加。

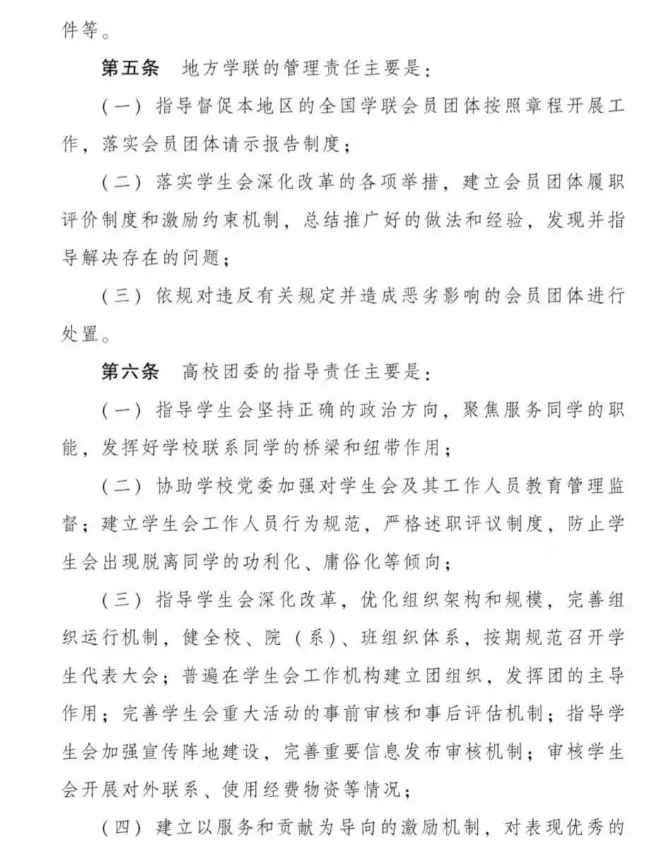
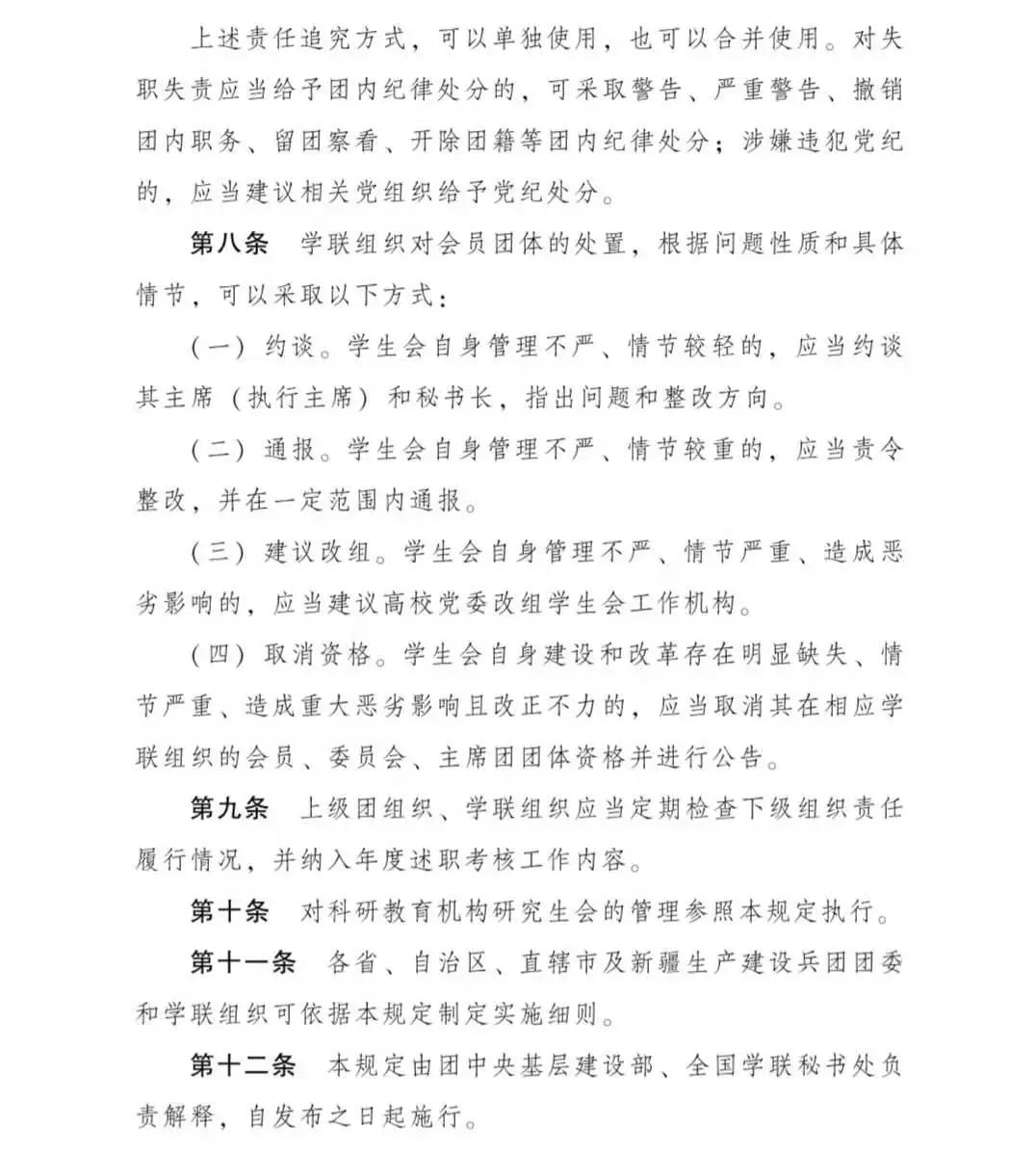
会上,PP电子游戏官网学生会学风建设部负责人王耀同学带领大家对《关于落实共青团和学联对高校学生会(研究生会)指导管理责任的若干规定(试行)》、《关于学联学生会工作人员改进作风服务同学的若干规定》的通知内容进行了逐条研读。

《关于学联学生会工作人员改进作风服务同学的若干规定》
第一条 恪守学生本分。带头勤奋学习,学好专业知识,培养科学精神,模范遵守法律法规、校规校纪和学术规范。
第二条 牢记服务宗旨。把努力为同学服务作为主要目的,认真倾听广大同学诉求,实心实意帮助同学解决困难。不得把服务同学当作秀,装样子、走过场。
第三条 永葆理想情怀。珍惜代表服务同学的荣誉和锻炼能力的机会,公私分明,甘于奉献。
第四条 勤勉务实做事。把让广大同学满意作为工作目标,扎根同学、勤奋工作、求真务实,力戒模仿行政化工作方式。
第五条 营造平等氛围。牢记自己的首要身份是学生,牢记学联学生会工作的本质是群众工作,彼此互相帮助、平等相待。
第六条 摒弃庸俗习气。努力建设充满朝气、干净纯粹的组织文化,坚决抵制社会不良习气侵蚀。不得拉帮结派、搞小圈子,不得吃吃喝喝、贪图玩乐、讲求排场。
《关于落实共青团和学联对高校学生会(研究生会)指导管理责任的若干规定(试行)》




通过此次学习,PP电子游戏官网学生会及志愿者服务队全体成员更加明确了学生会的职责与宗旨,将切实落实共青团和学联对高校学生会(研究生会)指导管理责任的若干规定,不断改进工作作风。作为学院学生工作者,我们应当恪守学生本分、牢记服务宗旨、永葆理想情怀、勤勉务实做事、营造平等氛围、摒弃庸俗习气。全面推进改革,全心全意为同学服务!


